Dad’s Williamson Amp – Schematics
♦ Back ♦ History ♦ Description ♦ Schematics ♦ Performance ♦ Pictures ♦
Amplifier schematics, past and present.
Original amplifier schematic. The feedback circuit was apparently optional, as it was connected with aligator clips. The fuses on the 8417 cathodes are actually blown and have a wire soldered to each end, shorting them out. They were used for bias adjustment, not for protection.
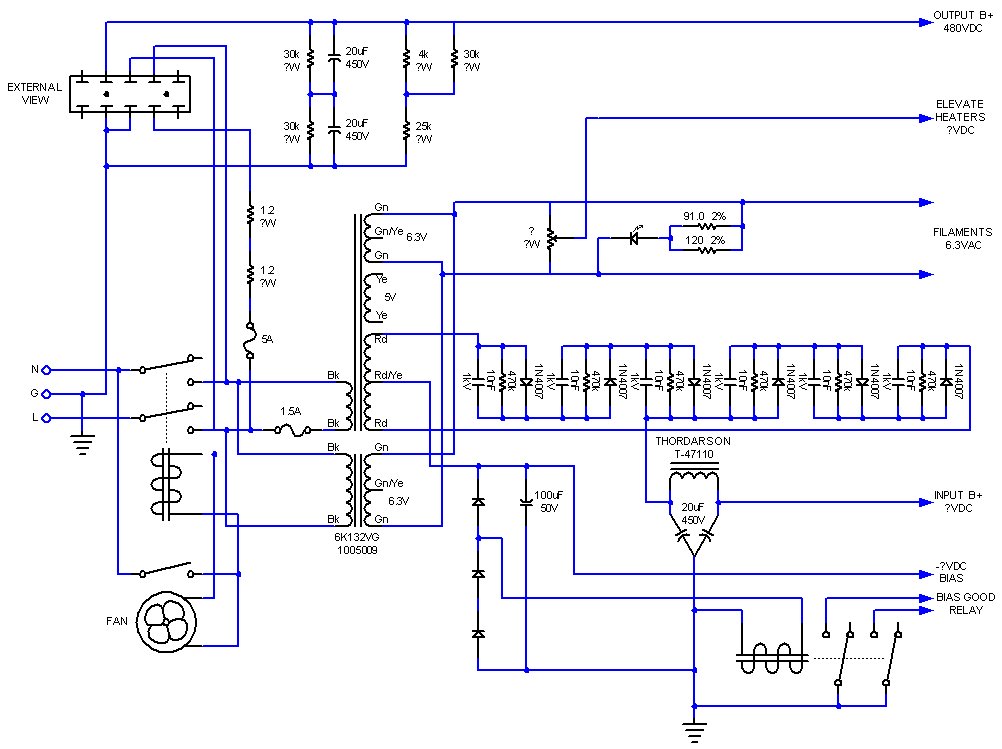
Original power supply schematic, minus the 540VDC external plate supply.

